branch
브랜치란? git에서 새로운 커밋이 이어지는 가지를 만드는 기능이다.
브랜치를 새로운 기능을 추가하거나, 버그를 수정하는 등 다양한 상황에 원본 파일을 남겨놓고 새로운 무언가를 할 때 많이 사용한다. 또는 여러 개발자가 동시에 작업할 때도 사용한다.

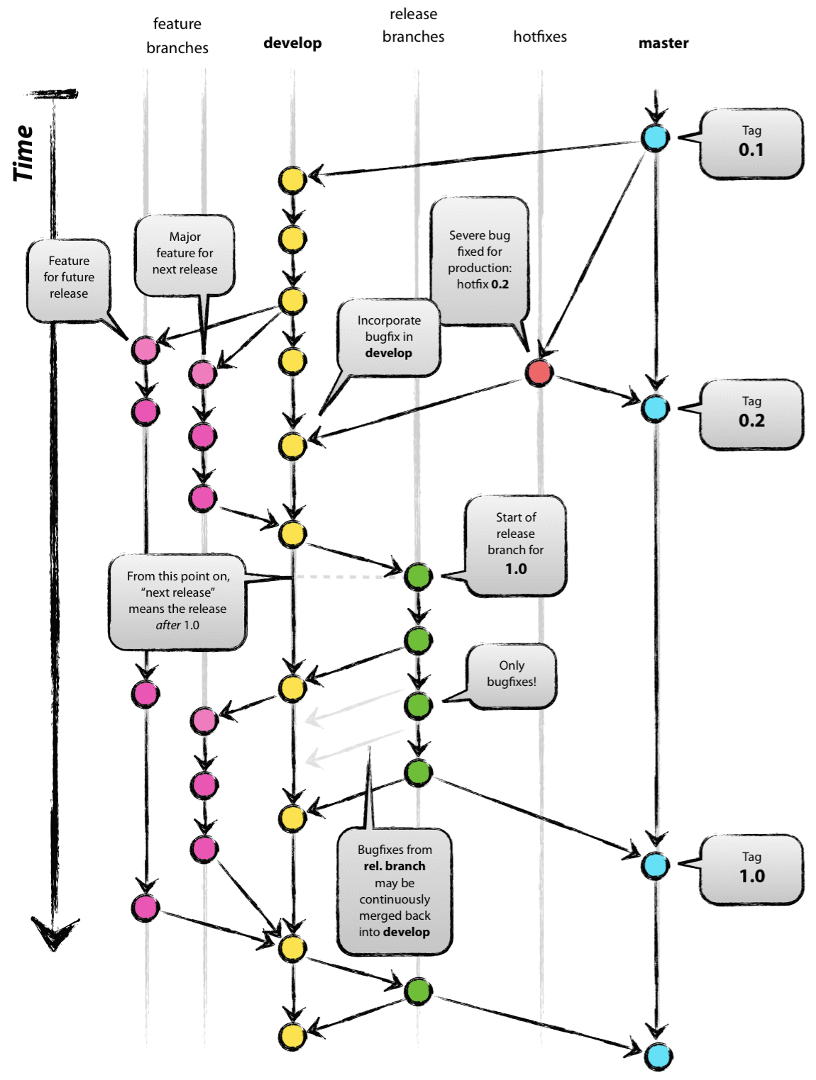
위의 이미지는 브랜치를 이용하는 예시이다.
마스터 브랜치는 보통 배포를 하는 브랜치이고, 그 외 여러 각 역할을 하는 브랜치를 만들어 각 브랜치에서 작업하여 마스터로 합친다.
branch 생성
아래 명령어로 브랜치를 생성할 수 있다. 그러나 생성된 브랜치로 이동은 되지 않고 생성만 된다.
git branch [브랜치 명]
특정 branch 이동
위의 명령어로 브랜치를 생성했다면 이제 아래 명령어로 브랜치로 이동을 할 수 있다.
git checkout [브랜치 명]
브랜치 생성 + 브랜치 이동
브랜치를 생성할 때 바로 이동까지 되지 않는다면 매우 불편할 수 있다. 그래서 한 번에 할 수 있는 명령어가 있다.
git checkout -b [브랜치 명]
브랜치들 확인
브랜치들을 많이 만들다 보면 어떤 브랜치들이 있는지 확인하고 싶을 때가 있다. 그럴 때 사용하는 명령어다.
git branch
merge 된 브랜치들만 확인
git branch --merged
merge 되지 않은 브랜치들만 확인
git branch --no-merged
브랜치 삭제
브랜치를 머지하고 더 이상 브랜치가 필요 없을 경우 브랜치 삭제를 해주면 좋다.
git branch -d [삭제할 브랜치 이름]
merge 되지 않은 브랜치 강제 삭제
git branch -D [삭제할 브랜치 이름]'git' 카테고리의 다른 글
| [git] git이란? (0) | 2021.10.13 |
|---|---|
| [git] pull vs fetch (0) | 2021.10.13 |
| [git] merge, rebase 브랜치를 합치는 방법 (0) | 2021.10.13 |
| [git] add, commit (0) | 2021.10.13 |